规格书 - RS485/USB 转接调试板 UC-05
1. 产品特点
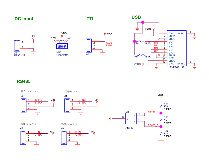
- 集成了半双工和全双工的转换功能
- 支持 3.3V 与 5.0V 的电平切换
- 配备了 Type-C 数据接口
- 适用于 485 总线伺服舵机的 ID 配置、参数设置以及与 PC 和其他平台之间的通信
2. 规格参数
| 参数项 | 参数值 |
|---|---|
| 输入电压 | 8.0-25.2V |
| 转换信号 | 半双工转全双工 |
| TTL 电平 | 3.3V | 5.0V |
| 最大承载电流 | 20A |
| 串口输出 | 1 组 |
| 数据接口 | Type-C |
| 工作温度 | -10 ~ 60℃ |
| 舵机接口 | PH2.0 × 2、5264-4P × 2 |
| 固定孔位 | M2.0 × 3 |
| 电源指示灯 | 绿色 |
| 尺寸 | 50 × 30.2mm |
| 重量 | 12g |




